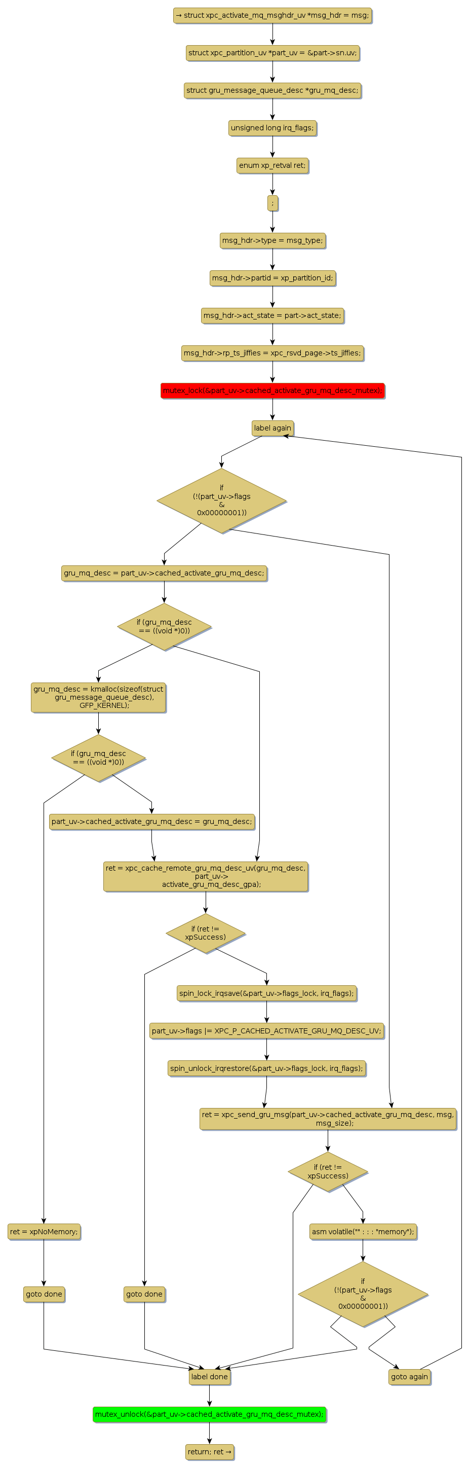
Instance Verification Kit (IVK)
mutex lock @ [18632+56+/linux-3.19-rc1/drivers/misc/sgi-xp/xpc_uv.c]
Instance Signature: cached_activate_gru_mq_desc_mutex
|
The Matching Pair Graph:
|
|
Function Name
|
Control Flow Graph (CFG)
|
Events Flow Graph (EFG)
|
Source Correspondence
|
|
xpc_send_activate_IRQ_uv
|
|
|
[18133+24+/linux-3.19-rc1/drivers/misc/sgi-xp/xpc_uv.c]
|